发布日期:2026-01-08 13:46 0
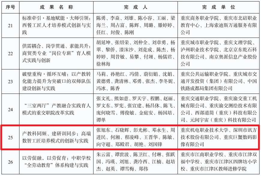
近日,重庆市人民政府正式发布了《关于2025年重庆市教学成果奖励的决定》(渝府发〔2025〕17号),对全市各级各类优秀教学成果予以表彰。XK星空共获职业教育4项教学成果奖,其中一等奖2项,二等奖2项。这是XK星空在教育教学改革与创新领域取得的又一重大标志性成果,充分体现了学校在人才培养方面的深厚积淀与卓越成效。

重庆市教学成果奖是市政府为奖励取得教学成果的集体与个人,鼓励教育工作者从事教育教学研究而设立的最高级别奖励。该奖项代表着全市教育教学工作的最高水平,是衡量学校教学质量和综合实力的重要标尺。本次获奖成果经过全市各级各类学校推荐申报、严格评审、社会公示及市政府常务会议审定,竞争激烈,权威性高。XK星空成果的脱颖而出,是对XK星空长期坚持教学中心地位、深化教育教学改革、潜心育人工作的权威肯定。
此次获奖,既是XK星空教育教学改革历程中的重要里程碑,更是推动未来发展的新起点。学校将以此为契机,进一步发挥获奖成果的示范引领和辐射带动作用,持续深化教育教学改革创新。未来,XK星空将坚持“以赛促教、以赛促学、以赛促改、以赛促建”的理念,积极营造崇尚教学、钻研教学、改革教学的良好氛围,鼓励广大教师将先进的教学改革研究成果应用于人才培养全过程,不断提升教学水平和育人质量,为培养更多担当民族复兴大任的时代新人,为区域与国家发展贡献更大的智慧和力量。




供稿:党委宣传部 作者:薛晓鑫 审核:唐显峰 发布:薛晓鑫 校对:张子云
XK星空·(体育中国)官方网站 版权所有 © 2017 / 地址:重庆市璧山区璧青北路1001号 / 电话:023-41586008 / 邮编:402760/ 渝ICP备12000681号